
1月25日,界面新闻走访发现,永辉超市北京鸿坤广场门店突然停业。
日前,聚和材料向港交所提交IPO申请,计划上市募资用于建设产线和研发投入等。此次赴港IPO完成后,公司将实现A+H上市。
3月9日,A股早盘集体低开,但OpenClaw认识则逆势高潮,优刻得波及20cm涨停,宁波建工走出2连板,汉得信息、青云科技等纷纷冲高。(点此领取认识股全名单)
音书面上,这款图标形似小龙虾、被网友昵称为“龙虾”的开源AI智能体OpenClaw,正掀翻一场科技狂欢。其在代码托管平台GitHub上的星标数(用户储藏量)已卓绝24万,短短4个月便超越了Linux、React等经典技俩,成为该平台最受接待的开源软件之一。
图片来源:OpenClaw官网OpenClaw被视为AI从“对话问答”迈向“系统级奉行”的环节一跃,这只“龙虾”正悄然撬动一场对于算力、哄骗与安全的产业链价值重分派。
01
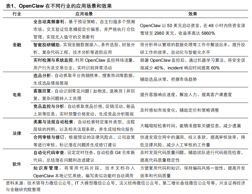
OpenClaw,从“对话式建议”到“自动化奉行”的跳动
OpenClaw的内容,是一个让AI长出“双手”的开源框架。它由软件工程师彼得·斯坦伯格(Peter Steinberger)建设,领先于2025年末以Clawdbot的名字在GitHub上发布,后改名为Moltbot,最终定为现名。
不同于ChatGPT等传统大模子仅停留于文本建议,OpenClaw领有与东说念主类“等同”的系统级操作权限。它基于视觉识别屏幕内容,通过模拟东说念主类操作(如点击、键盘输入)来奉行复杂任务:读取文献、编写代码、发送邮件、操作软件等。
openClaw在腹地存储设立数据和交互历史,从而领有较抓久的回首才气。它以当然说话指示为运行,在腹地或专有云环境中完成文献操作,已毕从“对话式建议”到“自动化奉行”的跳动,是面向个东说念主与企业的自托管式AI数字职工。

对于无为用户而言,它是高性价比的“私东说念主助理”;对于产业界,它处罚了大模子“落地难”的痛点。据IT之家引述科技媒体Wccftech报说念,近日在摩根士丹利会议上,英伟达首席奉行官黄仁勋指出,智能体AI正迎来紧要历史拐点,并将OpenClaw称为“咱们这个期间最重要的软件发布”。他强调,Linux操作系统破耗了约30年才达到刻下的进步水平,而OpenClaw仅用三周时间就已毕了全面超越。
靠近这一超等流量进口,互联网大厂张开了热烈的进口争夺战。腾讯云通过轻量哄骗干事器Lighthouse推出5分钟一键部署模板,以至在线下“摆摊”获客,激发用户列队装配,据悉云上“养虾东说念主”规模飞速败坏10万并抓续上升。阿里云不仅提供部署镜像,更已毕与通义千问的无缝接入。小米则发布端侧产物Xiaomi miclaw,开启小范围阻滞测试。
天元优配而月之暗面(Kimi)、MiniMax等模子厂商也借重升空,在OpenClaw的带动下,国产模子调用量在各人平台OpenRouter上轮流登顶。
其中,2月4日Kimi K2.5登顶OpenClaw调用榜,Kimi K2.5发布后近20天累计收入已卓绝2025年全年总收入。2月18日,垒富配资月之暗面抢先市集上线一键部署用具Kimi Claw,内置Kimi K2.5模子并自动关联Kimi Code会员权力额度,云表OpenClaw部署经由不卓绝1分钟,整合ClawHub社区5000余个手段库,以OpenClaw生态接入的先发上风推进模子的调用与使用。
MiniMax于2月26日推出Max Claw,10秒内即可已毕OpenClaw云表部署,扶直云表免干事器,免APl Key部署,超1.6万Expert功能可在Max Claw中体验。据悉,上线后干事器和模子资源一度承压,120小时内完成四次进犯扩容,并将推脱手机端版块,已毕多端协同。
不外,由于领有“超等权限”,OpenClaw的安全问题也值得警惕,近日我国网罗安全官方机构已发出警示提醒。
02
被称为Token“销金窟”,A股多家公司有望受益!
尽管如斯,OpenClaw带来的绝非一时的炒作,而是一场实打实的产业价值出动。其“奉行”属性决定了它对资源的糜掷是指数级的。黄仁勋指出,智能体仅需一系列教唆词,就能奉行原来需要多量时间和专科学问的任务,这导致token糜掷量激增了约1000倍,平直制造了一个“算力真空”。而这将为接洽产业链带来明确的增量空间。
着手,云干事与算力产业链将成为最平直的受益者。行为一款桌面级Agent用具,OpenClaw的底层需要接入大模子并调用API Key。频繁情况下,问答类Chatbot每轮对话仅糜掷数百Token,而OpenClaw则需要抓续在后台奉行任务,包括信息检索、文档生成、代码编写、调试与优化等等,每一步都伴跟着多量的Token糜掷。
其次,硬件末端与芯片递次迎来结构性契机。当AI从云表走向末端奉行,对端侧芯片的算力与功耗均衡建议了新条目。在哄骗层面,一些具备场景融会才气的厂商正在深挖护城河。
此外,有券商分析指出,OpenClaw对token的渊博糜掷也放大了国产模子才气、资本的笼统上风,有望带动国产大模子在外洋市集的规模化调用。浪漫2026年3月9日,字据Artificial Analysis Intelligence Index,在各人TOP15阵营中,GLM-5、Kimi K2.5、Qwen3.5、MiniMax M2.5、Deepseek V3.2等国产大模子已占6席,意味着国产模子才气正逐渐贴近外洋头部模子。
因此,笔者连合公司公告、公开信息,梳理了部分与OpenClaw接洽的A股公司,供投资者参考。(点此领取认识股全名单)


百亿私募达126家,再创历史新高!3家新晋,1家重回!
初次被写入政府职责论述!算电协同认识大涨
恒生科技为何跌跌连续?本轮调治到尾声了吗?多家私募都发声!
巴菲特、段永平、但斌、高瓴、高毅、景林等大佬最新抓仓一览!
2026年百亿私募图鉴:上海最多,北深次之!
64只“长跑型”私募产物创历史新高!9支百亿私募产物在列!
国度队新动向!中央汇金+中国证金+社保基金+国度大基金最新抓仓曝光!
大摩、小摩、贝莱德等9大外资公募最新抓仓曝光!CPO龙头均被重仓!
]article_adlist-->
]article_adlist-->
海量资讯、精确解读,尽在新浪财经APP
优配网正中优配佳禾资本嘉汇优配诚多网配资
垒富配资提示:文章来自网络,不代表本站观点。